
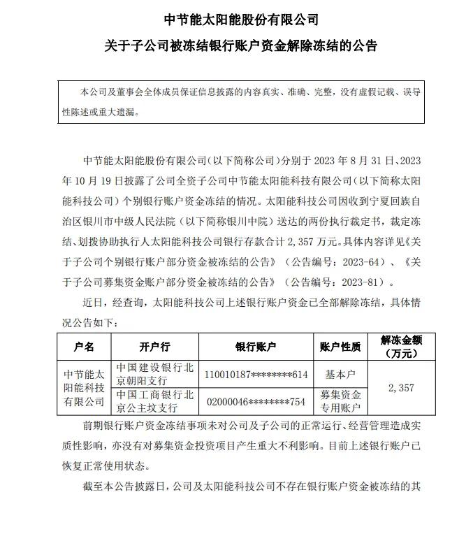
11月3日,太阳能(000591)公告称,公司分别于2023年8月31日、2023年10月19日披露了公司全资子公司中节能太阳能科技有限公司(简称“太阳能科技公司”)个别银行账户资金冻结的情况。太阳能科技公司因收到宁夏回族自治区银川市中级人民法院(以下简称银川中院)送达的两份执行裁定书,裁定冻结、划拨协助执行人太阳能科技公司银行存款合计2,357万元。
近日,经查询,太阳能科技公司上述银行账户资金已全部解除冻结。
前期银行账户资金冻结事项未对公司及子公司的正常运行、经营管理造成实质性影响,亦没有对募集资金投资项目产生重大不利影响。目前上述银行账户已恢复正常使用状态。
截至本公告披露日,公司及太阳能科技公司不存在银行账户资金被冻结的其他情形。
海量资讯、精准解读,尽在新浪财经APP
牛股配资网登录入口官网提示:文章来自网络,不代表本站观点。